网站首页
新闻中心
走进灵宝
信息公开
政务服务
互动交流
国务院信息
教育督导
无障碍浏览
进入适老模式
首页
通知公告
教育概况
招生管理
学生管理
教师管理
教育督导
校园安全
首页
>
教育督导
> 正文
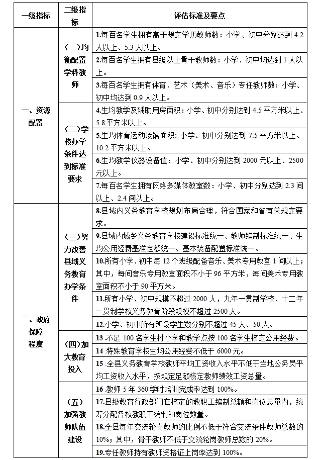
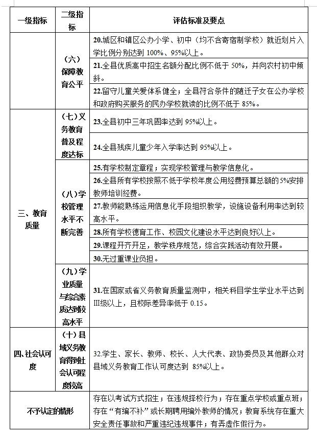
河南省县域义务教育优质均衡发展督导评估指标体系
发布日期:2023-11-09 18:44
来源:
督导室
字体:
小
大
打印