网站首页
新闻中心
走进灵宝
信息公开
政务服务
互动交流
国务院信息
水资源管理
无障碍浏览
进入适老模式
首页
政务服务办事指南
公共服务
水资源管理
河湖水库管理
工程项目管理
首页
>
水资源管理
> 正文
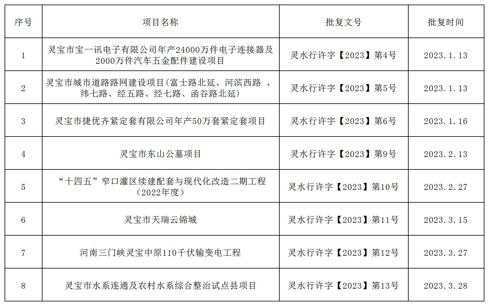
灵宝市水利局2023年第一季度水土保持方案审批汇总表
发布日期:2023-04-05 19:08
来源:
灵宝市人民政府
字体:
小
大
打印