网站首页
新闻中心
政府信息公开
政务服务
走进灵宝
互动交流
专题专栏
高级搜索
高级搜索
X
搜索结果:
包含以下任意关键字词
不包含以下关键词
查询范围:
全部
标题
正文
时间范围:
-
搜索
无障碍浏览
进入适老模式
中国政府网
河南省政府网
三门峡市政府网
首页 >
专题专栏 >
灵宝市政务服务一本通 >
灵宝市交通运输局 >
正文
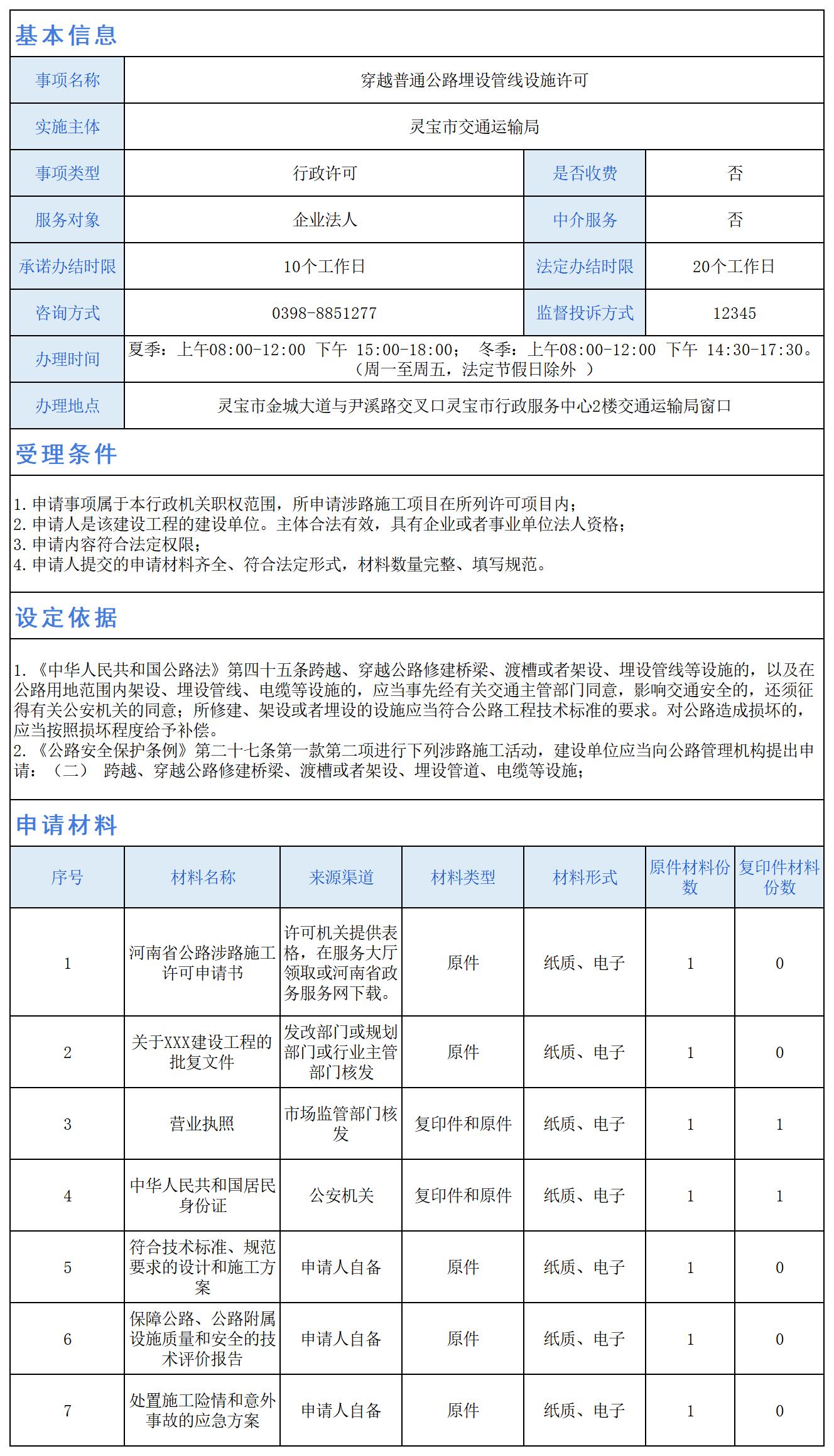
穿越普通公路埋设管线设施许可
发布日期:
2021-08-03 15:59
来源:
灵宝市人民政府
打印